
转自:北京日报客户端
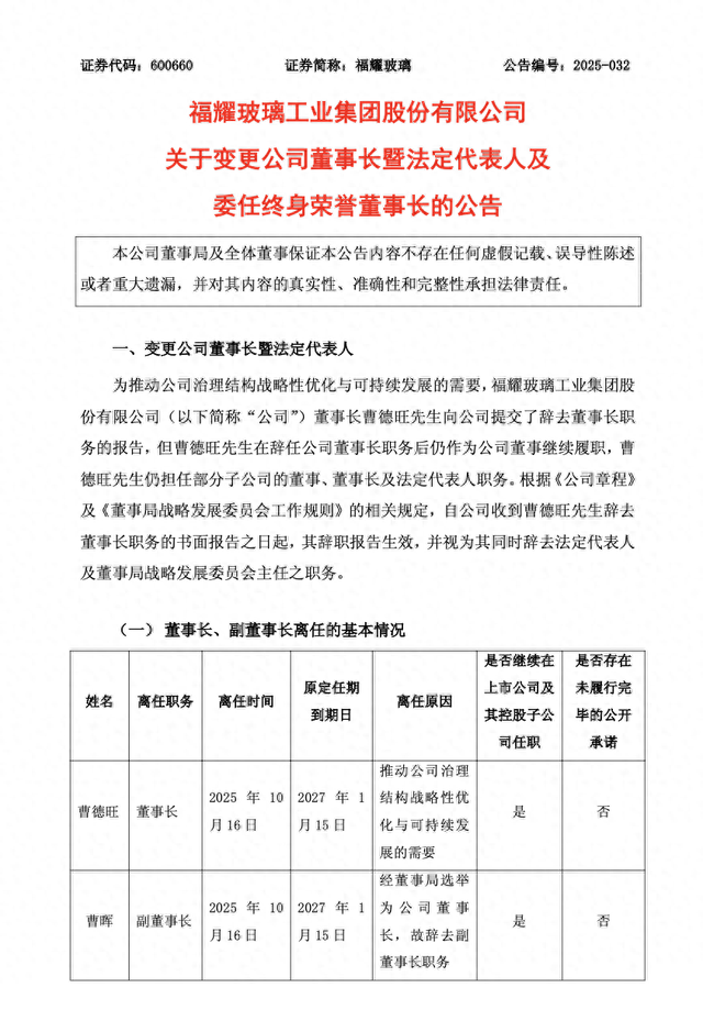
10月16日,福耀玻璃工业集团股份有限公司(简称“福耀玻璃”)发布公告表示,公司董事长曹德旺因推动公司治理结构战略性优化与可持续发展的需要,辞去董事长职务,将继续担任公司董事及部分子公司的董事、董事长和法定代表人职务。
福耀玻璃公告 图源:上交所同时,福耀玻璃选举曹晖为新任董事长,并任命其为法定代表人及董事局战略发展委员会主任。
曹晖 资料图福耀玻璃表示,离任后,曹德旺被委任为福耀玻璃终身荣誉董事长。今后他将以终身荣誉董事长、第十一届董事局董事、董事局战略发展委员会委员及董事局薪酬和考核委员会委员身份,继续为公司战略规划与长远发展贡献智慧与力量。
曹德旺1946年5月出生于上海,福建福清人,是福耀玻璃的创始人。曹晖出生于1970年,曹德旺之子,此前担任福耀玻璃副董事长。
来源:长安街知事微信公众号
海量资讯、精准解读,尽在新浪财经APP
炒股杠杆软件排名,南京股票配资,我要配资官网提示:文章来自网络,不代表本站观点。